编程
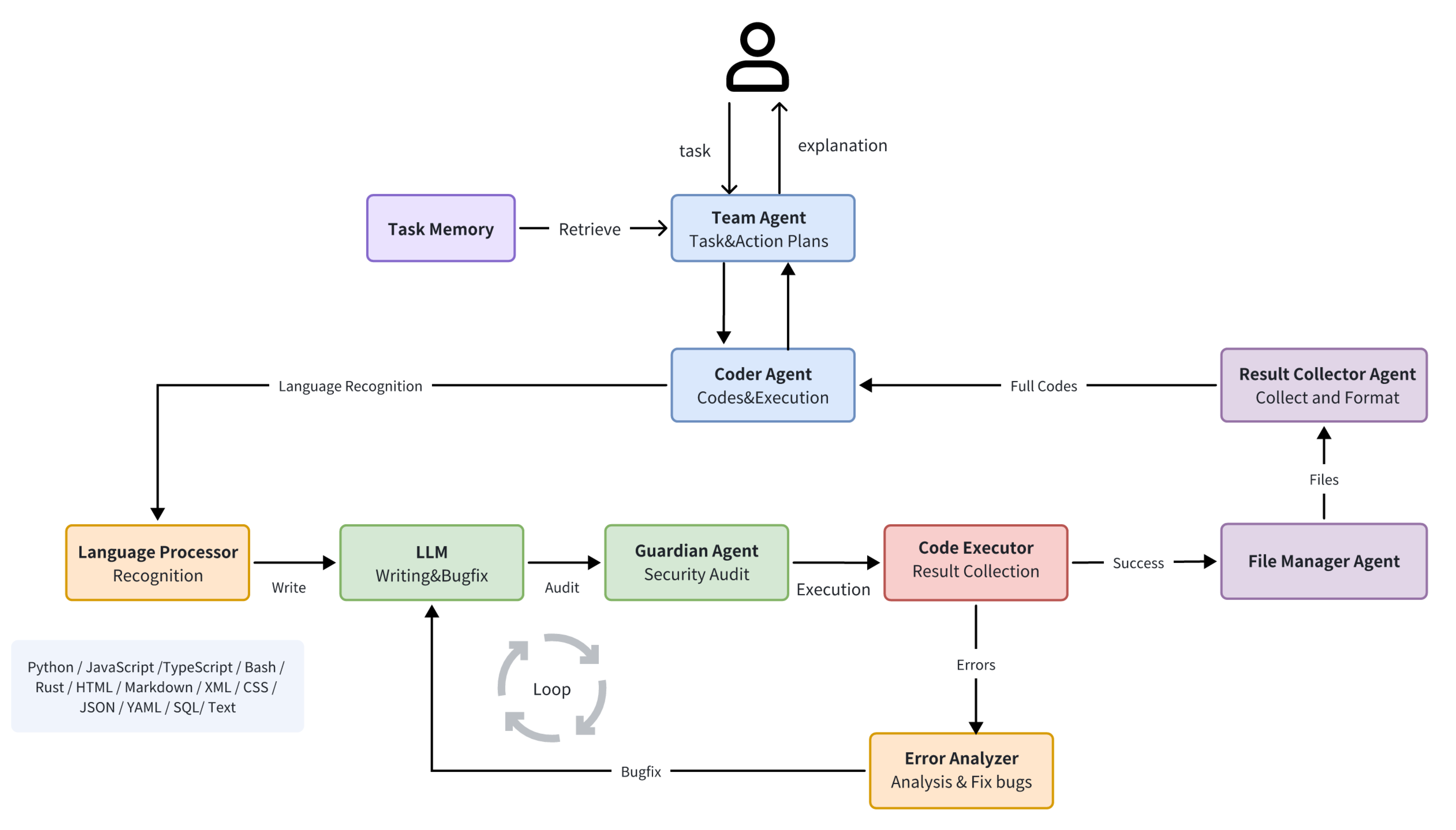
Coder 是一个智能编程助手,它能够理解用户的需求并自动生成、执行和调试代码,支持十余种编程语言(如Python、JavaScript、HTML等),并具备自动错误检测和修复能力,让用户无需深入编程细节就能完成代码相关任务。

| 类型 | 语言 | 文件扩展名 |
|---|
| 执行型语言 | Python | .py |
| JavaScript | .js |
| TypeScript | .ts |
| Shell/Bash | .sh |
| Rust | .rs |
| 标记语言 | HTML | .html |
| Markdown | .md |
| XML | .xml |
| CSS | .css |
| 配置语言 | JSON | .json |
| YAML | .yaml/.yml |
| SQL | .sql |
| Plain Text | .txt |