WyseOS
首页Python SDK用户手册
WyseOS

Introduction

📖 文档📜 核心概念

Users

📋 用户手册
🎯 意图
🤖️ 代理
浏览器编程搜索安全守护文件分析图像生成智能摘要Builder
👥 团队
🧠 记忆
📚 知识库
⚙️ 模型
💳 积分

Developers

🚀 Python SDK

Changelogs

Others

联系我们
📋 用户手册🤖️ 代理

图像生成

概念

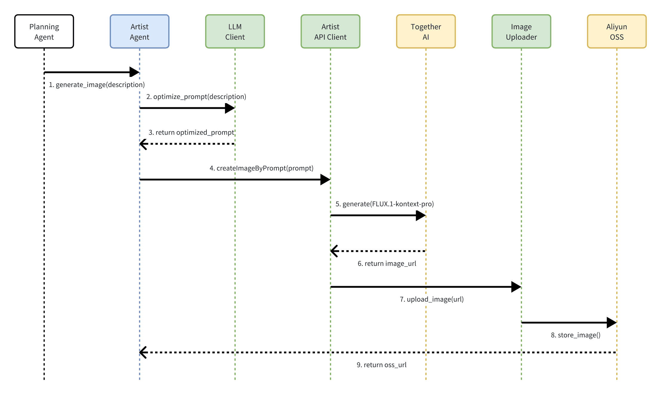
Artist Agent 是一个基于先进图像生成模型的智能创作助手,支持文本生成图像(Text-to-Image)和图像生成图像(Image-to-Image)两种模式,通过大语言模型优化提示词后调用AI服务生成高质量图像,并自动上传至云存储以供分享。

核心功能

Image

执行流程

Image

文件分析

上一页

智能摘要

下一页

目录

概念
核心功能
执行流程