Browser
Concept
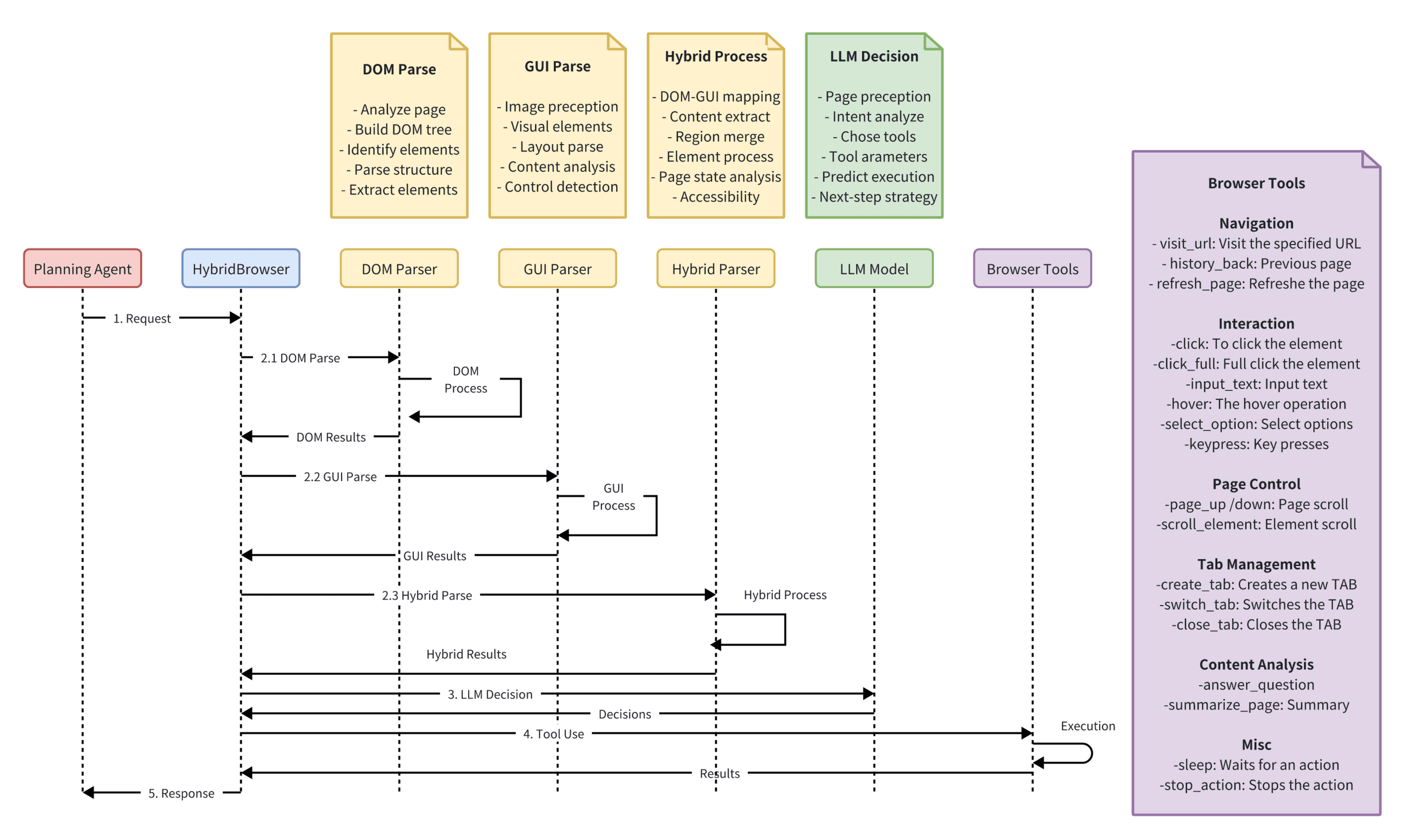
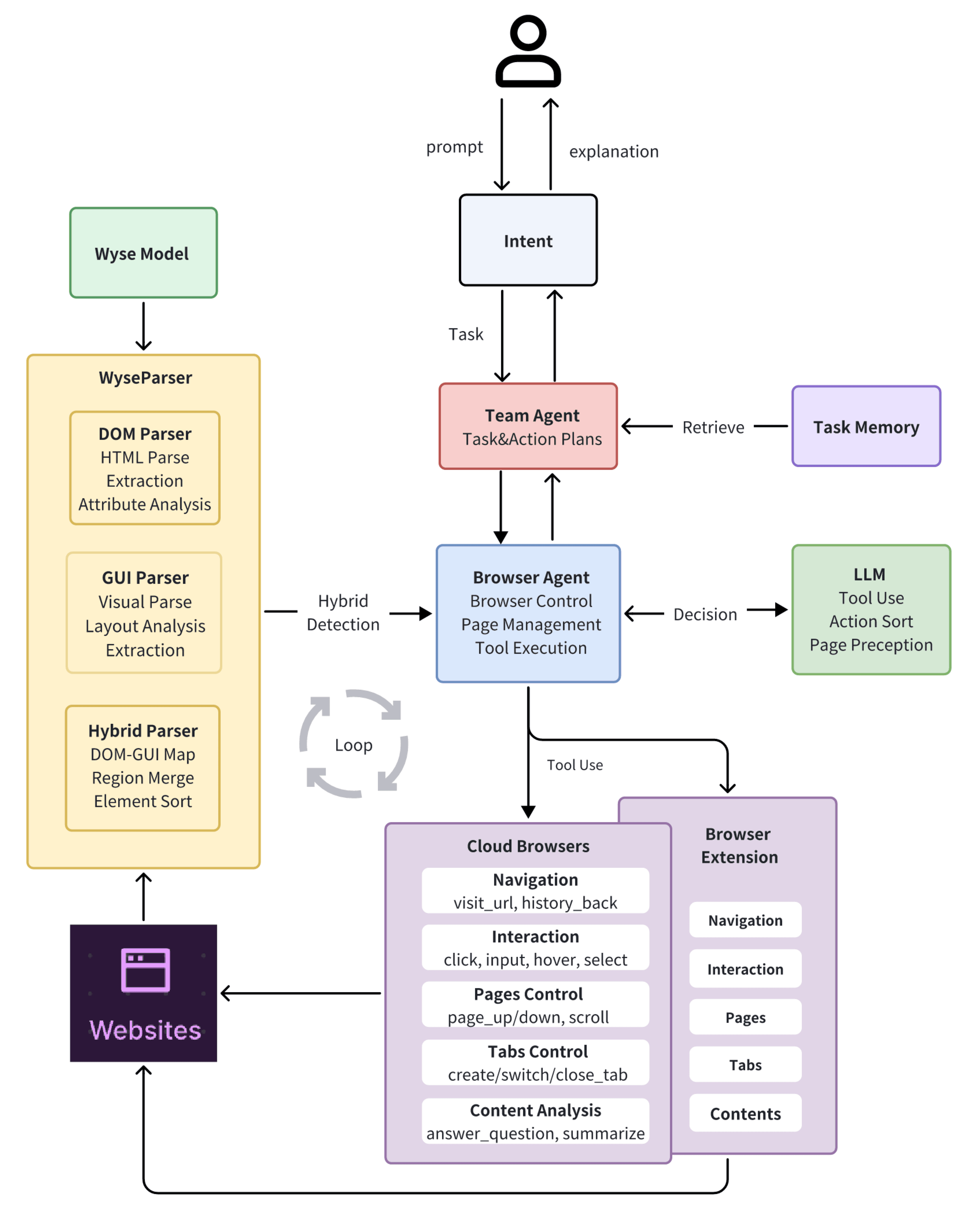
Browser is an intelligent web assistant that combines the hybrid detection capabilities of DOM parsing and visual recognition to understand and manipulate web content like humans. It not only understands the code structure of Web pages, but also recognize visual elements such as buttons and input boxes by "looking" to achieve more accurate page interaction.
With this hybrid detection approach, Browser Agent can help users with a variety of web tasks, from simple clicking, typing text, and form filling, to complex information gathering, content understanding, and multi-tab management. Whether browsing a web page, filling out forms, or executing a particular sequence of web page operations in a user-specified manner, it provides intelligent and efficient assistance.
Components

Workflow
