Artist
Concept
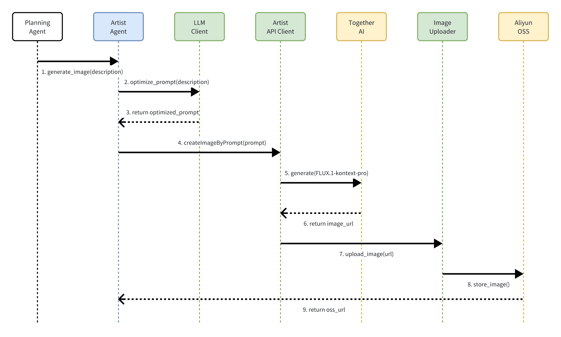
Artist is an intelligent authoring assistant based on advanced Image generation models, which supports both Text-to-Image and Image-to-Image modes.
After optimizing the prompt words through a large language model, the Artist calls AI services to generate high-quality images, and automatically uploads to cloud storage for sharing.
Component

Workflow
