Wyse Mate
概念
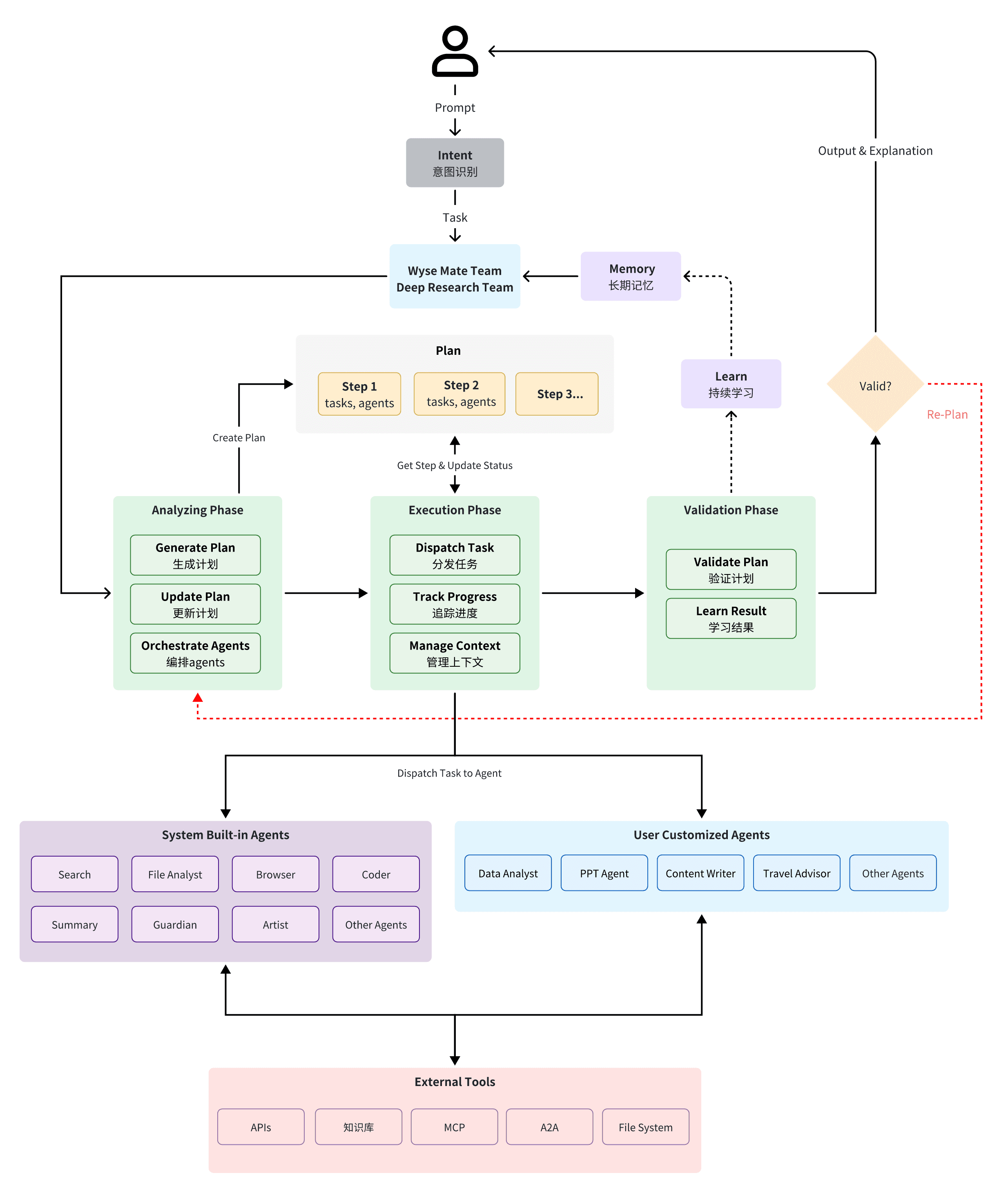
Wyse Mate Team - 你的 AI 智能任务编排助手!
🚀 它通过三个超强阶段,让复杂任务变得简单:
- 📋 计划阶段:智能分析你的需求,自动拆解成清晰的执行步骤
- 🔄 执行阶段:调度专业代理团队,精准执行每个任务
- ✨ 完成阶段:智能整合结果,输出高质量答案
🤖 内置10余个专家代理,各司其职:
- 🔍 Search Agent:网络信息搜索专家
- 📁 File Analyst:文件处理能手
- 🌐 Wyse Browser:网页交互专家
- 💻 Coder Agent:代码执行高手
- 📊 Summary Agent:结果总结能手
Wyse Mate Team采用模块化架构,能自动调用各类外部资源(API、文档、多媒体等),就像有一个专业团队 24 小时待命,随时帮你搞定各种复杂任务!
组件

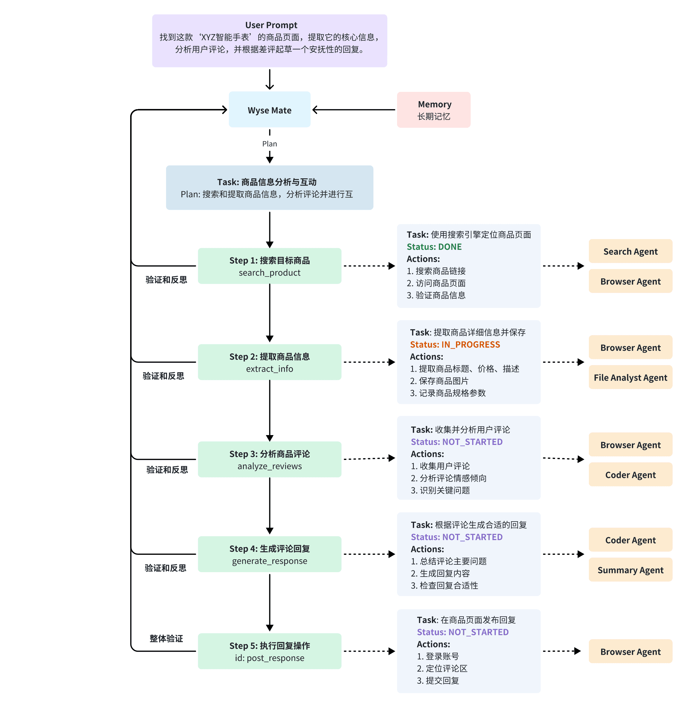
任务示例
